10000元以上
* 专业要求:
https://zhaopin.gccrcw.com/zzcszyxy/120511.html
* 职位描述:

学校简介
郑州城市职业学院是经河南省人民政府批准、教育部备案的普通高等职业院校,学校立足国家中心城市郑州,在校生18000余人,已为社会培育3万余名城市建设与服务行业的高素质技术技能型人才,学生毕业去向落实率连续五年达98%及以上。是全国高职院校50强、中国高水平高职院校、全国品牌影响力高职院校、河南省职业教育特色院校、河南省高等教育质量社会满意十佳院校。学校聚焦本科发展定位,努力建设成为职业本科大学。
根据学校发展需要,现面向社会公开诚聘英才,我们竭诚欢迎您加入郑州城市职业学院,充分施展才华,为职业教育高质量发展贡献力量!

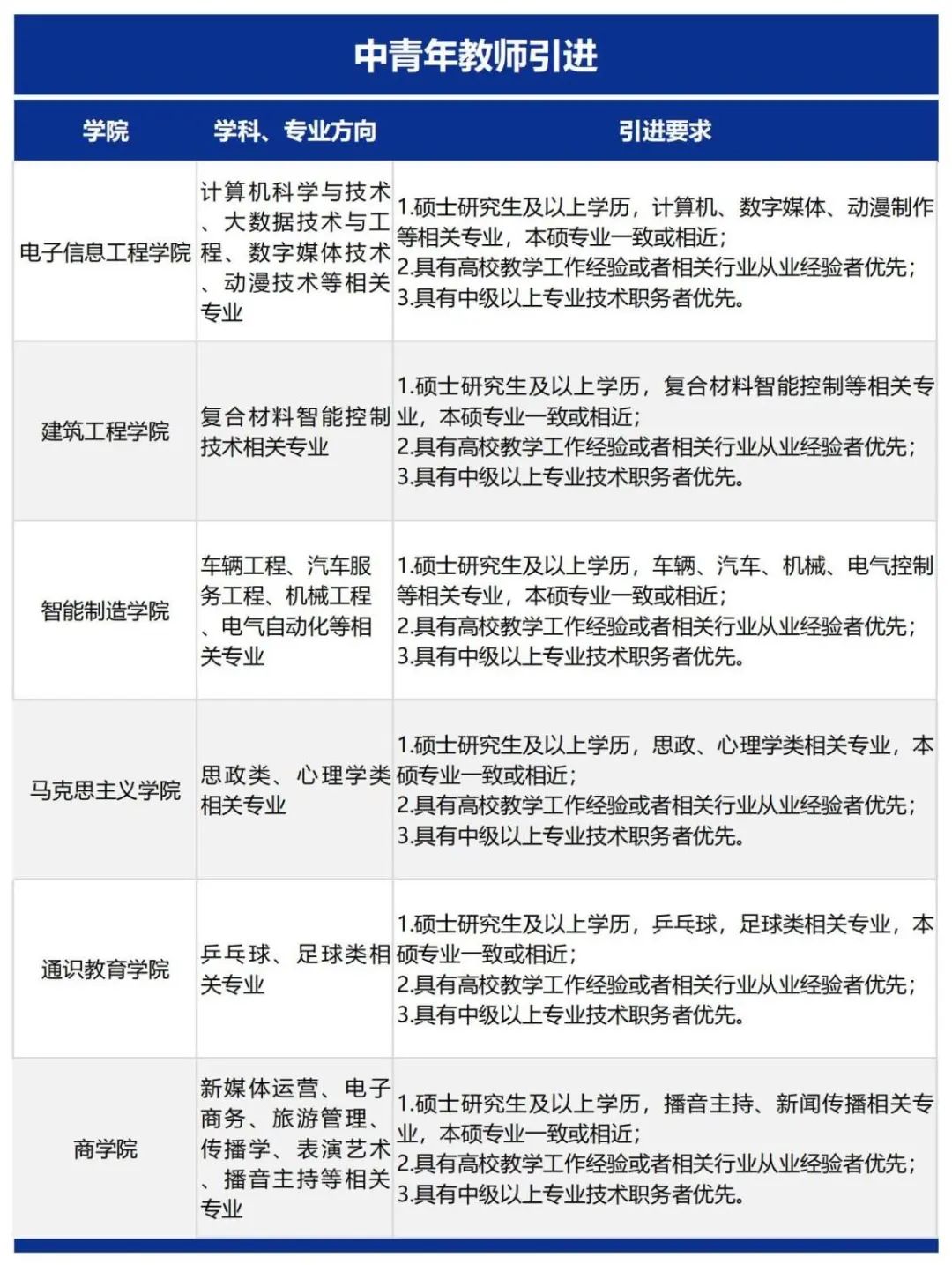
现将有关招聘信息公告如下:



福利待遇
1.高层次人才实施一人一议,录用人员按照国家相关规定签订劳动合同(聘用协议)、转接档案;
2.周末双休、带薪寒暑假,享受年终绩效奖金、节假日福利、职称补贴、校龄工资、餐补、房补等;
3.符合“智汇郑州”人才补贴政策条件的青年人才、博士研究生及硕士研究生可分别享受每月1500元、1000元生活补贴及10万元、5万元的购房补贴及其他政府政策;
4.提供工作日期间新密至郑州免费通勤班车;
5.学校拥有高校教师系列职称的自主评审权;
6.研修资助,为符合条件的教职工提供学历提升资助。
应聘方式
1.本次招聘采取网上报名的方式进行,符合条件的人员可将个人简历、学历学位证书、职称或资格证件等电子版扫描件以“姓名+应聘岗位+高层次人才网”格式命名并作为邮件主题发送至邮箱hr@zcu.edu.cn,自发布公告即日起开始报名。
2.学校将根据报名资料进行资格审核,通过邮件或电话等方式通知审核合格者参加面试。未通过资格审核的,不再另行通知。面试时应携带个人简历三份、毕业证、学位证等材料进行现场面试。
投递方式
①邮箱投递
将简历及应聘资料通过邮箱hr@zcu.edu.cn进行投递,投递时请备注在高层次人才网看到的招聘信息。
②微信投递
微信同电话
17729770173(丁老师)
18637226777(郑老师)
备注姓名+应聘岗位直接进行简历投递+高层次人才网
③电话咨询
0371-69210121(丁老师、郑老师)
学校网址:/

简历抄送至:gccrcw@163.com,邮件标题:高层次人才网+姓名 +专业+学历+职称+应聘岗位+毕业院校)相关人才可联系赵老师VX:13717897409,高端人才就业平台,近千家合作伙伴,为近万余高端人才提供就业服务。更多招聘信息请关注“高层次人才网job”公众号!







北京月生信息技术有限公司